商家入驻问题汇总
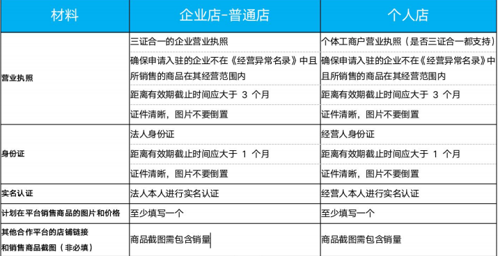
问:商家入驻需要准备哪些文件?
答:

问:Temu商家账号注册步骤有哪些?
答:1、登录Temu输入手机号并设置登录密码,短信验证成功后完成注册。
2、注册完成后,完善人驻信息。
(⚠️首次注册,验证成功后即可进入入驻信息完善页;若之前已经注册,但尚未完成入驻信息完善,则接用已有的手机号和密码登录继续完善)
①选择店铺类型
②选择完店铺类型后,填写主体信息
上传营业执照图片;系统会自动识别统一社会信用代码等营业执照信息,如有误请手动修改,确保填写的信息与营业执照一致;填写办公地址和经营规模。
③填写身份信息并进行实名认证
- 上传法人/经营者身份证,系统会自动识别身份证信息,如有误请手动修改;请确保法人/经营者信息与营业执照中的法人一致。
- 身份证信息确认无误后,点击下一步,出现法名认证的二维码,请让公司法人/经营者使用微信扫码进行实名认证。
④填写店铺经营状况
3、提交,等待人驻信息审核。
审核中不可修改信息,且入驻审核驳回后,暂不支持再次发起申请,请确认好重要信息再提交
4、人驻信息审核通过后,申请加入Temu 平台。
5、加入Temu 审核通过后,进入 Temu 卖家中心,阅读并勾选同意《卖家服务协议》。人驻成功后,可正式使用 Temu 卖家中心的相关功能并上传商品。
问:店铺名称填写注意事项有哪些?
答:1、店铺名称,产品名称,Logo 必须用英文;
2、非旗舰店的店铺名称不得使用“official”或其他带有类似含义的内容;
3、店铺名称不得带有电话号码、电子邮箱、网址、二维码、即时通讯工具或其他联系信息(如 QQ 号码、微信号等);
4、店铺名称不得包含具有下列情形的内容:
- 有损国家、社会公共利益,或有损民族尊严的;
- 侵犯他人合法权利的;
- 夸大宣传、可能误导公众的;
- 外国国家或地区的名称;
- 国际组织的名称;
- 政治敏感信息,包括但不限于国家领导人姓名、政党名称、党政军机关名称;
- 含有封建文化糟粕、有消极政治影响,或违背少数民族习俗、带有歧视性的;
- 与经营主体无关,含有除拼多多外的其他电子商务平台信息;
- 其他违反法律法规或社会善良风俗的。
问:Temu的合作方式是什么?
答:1、备货模式:双方约定好选品、结算价后–拼多多免费上内取件,找专业干线配送第三方并全程负责把货履约到用户手中。
2、JIT预售模式:无需提前备货到仓,根据实际订单发货到仓,不压资金,无滞销风险,仅需自付国内到仓运费。但需要订单推送48小时内发货到仓,广东省内卖家可选。
两种模式中均无需其他费用,流量的采买、促销活动、零售价的制定都由拼多多完成。
问:在Temu开店,我需要做什么?
答:入驻–上架–寄样–备货–发货–销售。
问:Temu的结算规则是什么?
答:样品审核后,约定结算价=商品成本+合理利润。消费者收到货约1周左右到商家后台账户中。每天出账,第一阶段直接结算成人民币,汇率波动风险由拼多多兜底。
问:可以使用个人账户收款吗?
答:公司主体须使用公司对公账户收款,个体户入驻可以使用个人账户收款。
问:我有品牌授权,可以开设旗舰店/专卖店吗?
答:目前只支持开设普通店,可以提交品牌对开店主体授权给招商进行升级。
问:我想开设其他店铺,需要多个公司主体吗?
答:不需要,点击右上角店铺名,进入「账号管理」创建新店铺即可。
问:个人店与企业店的区别?
答:
| 维度 | 个人店 | 企业店 |
|---|---|---|
| 资质要求 | 仅需个人身份证、银行卡 | 需营业执照、法人身份证、品牌授权等 |
| 命名规则 | 名称较随意,可与个人关联 | 需与企业名称一致 |
| 运营成本 | 低,适合小规模试水 | 较高,适合规模化运营 |
| 经营范围 | 受限,适合个体业务 | 可覆盖多类目,支持品牌化运营 |
| 信誉建立 | 基于个人信用,需长期积累 | 基于企业信用,更易获信任 |
| 营销资源 | 推广资源有限 | 可参与平台活动、广告投放等 |
| 结算周期 | 较长 | 较短,灵活性高 |
| 建议:个人或新手卖家可优先选择个人店试水,而品牌或规模化企业更适合企业店。 |
商品运营问题汇总
问:Temu商品图片尺寸的要求是什么?
答:建议单张图片不得小于 800*800(系统卡上传),最好是 1600*1600,分辨率不低于72,整张图片不得带中文字体,单张图片不能大于2M(系统卡上传)主图需要5 张填满,其中一张商品正面图,一张商品背面图,3张细节图(包含车缝细节和面料纹理图)。
问:Temu商品图片拍摄角度的要求有哪些?
答:1、俯拍或平拍角度,重心稳定;
2、单一主体,重点突出,视觉重点放在黄金分割线上;
3、主体完整,边缘完整无裁切;无牛皮癣、标签,水印;
4、主体等比例大小,比例不变形,透视符合物理规则;
5、周围无杂物或背景。
问:单个商品场景图的要求有哪些?
答:1、画面干净,背景需清爽整洁无杂物,背景不超过3种颜色;
2、构图饱满,主体占据画面 60%以上比例,不能过大或过小;
3、需提交完整拍摄场景不能使用拼图/合成图;
4、构图居中,重心稳定;
5、不能出现牛皮癣、水印或文字、标签;
6、图片需按照规定尺寸格式制作输出,1600*1600px大小,PNG/JPG 格式。
问:组合商品场景图的要求有哪些?
答:1、组合物品符合场景规律,不得脱离真实世界;
2、画面干净,背景需清爽整洁无杂物,背景不超过3种颜色;
3、构图饱满,各物体比例协调,不能过大或过小;
4、需提交完整拍摄场景不能使用拼图,合成图;
5、构图居中,重心稳定,各商品透视、比例符合物理规则;
6、不能出现牛皮癣、水印或文字;
7、图片需按照规定尺寸格式制作输出,1600*1600px大小,PNG/JPG 。
问:模特商品场景图的要求有哪些?
答:1、模特符合场景拍摄规律,不得脱离真实世界;
2、模特主体展示完整,突出商品核心卖点;
3、构图饱满、重心不偏移;
4、图片清晰简洁清爽,肤色五官比例符合正常审美;
5、无重滤镜效果。
问:logo 组合规范图片的标准是什么?
答:1、logo 位于商品图左上角,透明底,左上边距各20px;
2、logo 宽度:方形 L0G0 宽度为图片总宽1/5(即 152px),长形 logo 宽度为图片总宽 1/4(即 190px);
3、高度按比例缩放,且不超过宽度;
4、与背景冲突时做反白处理;
5、边缘整齐,无描边、阴影;
6、整张图片不能含中文。
问:我的商品很多,什么样的品类选中概率更大?
答:Temu首期以空运小包形式运送,适合空运的小件货品/高价值货品更容易选中。质量有保障的热卖商品可以多多选取。
问:商品上架时,供货价要怎么填写呢?
答:供货价=出厂成本+一定利润(物流,广告,运营等费用都由平台承担,无需考虑)供货价直接影响选品,慎重填写。
问:商品上架有什么要求吗?
答:标题和规格:使用全英文填写。多件装须标明,壳膜类标明foriphone/Samsung。
图片:至少五张商品图,规格参照【商品图片规范】。
问:标题基本格式是什么?
答:件数+品牌+适用对象+商品特点+商品名称+适用型号/场景
问:中、英文标题注意事项有哪些?
答:1、不要写加勒比海盗、某某明星同款这种涉嫌侵权风险的标题;
2、不要写钻石、宝石、金这种与实际材质不符的字眼;
3、不要涉及人种、国家(韩系、日系)等字眼;
4、不能写捕梦网等字眼;
5、新款请加上NEW。
问:同一类目最多能添加几个SKC?
答:1、服饰类目:同一货品下最多只能添加20个SKC(SKC=颜色),同一SKC下最多只能添加10个SKU(SKU=尺码)
2、非服饰类:同一货品下最多只能添加20个SKU(SKU=规格枚举值)
